Comms Platform
I was tapped to lead design for Lyft’s Rider Communication Platform to define a shared, cross-organizational system for how and when we communicate with riders. The mandate was clear: reduce fragmentation, improve message quality, and create a scalable framework every team touching the Rider app could rely on.
Messaging across the Rider app had become fragmented and inefficient. Teams were independently building similar components, duplicating effort, and shipping messages without awareness of what riders had already seen. This led to wasted engineering time, conflicting messages, and riders being overwhelmed by irrelevant or poorly timed communication.
Leadership asked me to fix this by creating a unified system that could coordinate messaging across teams while respecting rider attention and trust.
The Problem
I defined and led a platform approach that combined content guidelines, interaction patterns, and reusable components into a single operating framework.
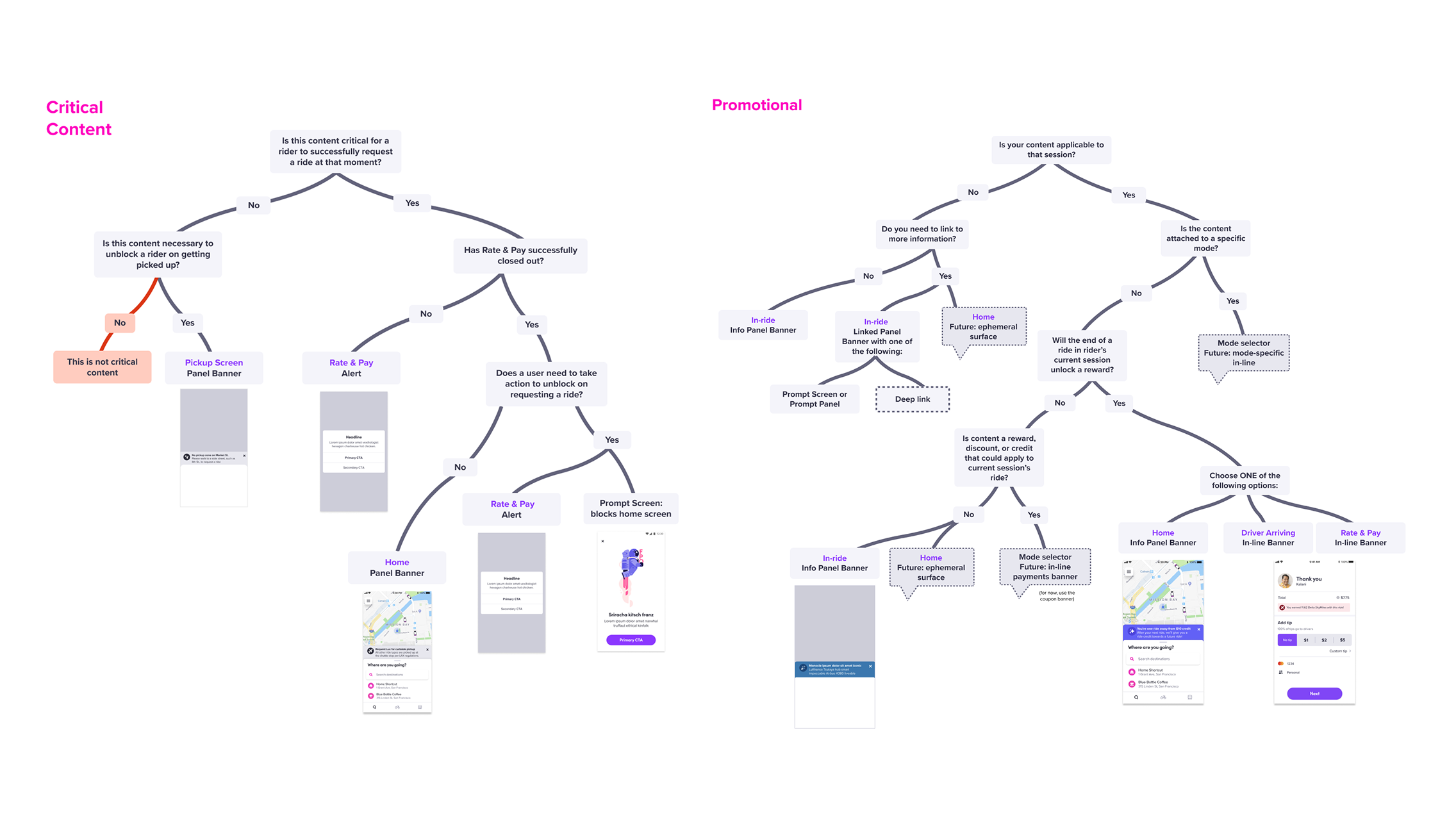
I authored the Rider App Content Guidelines to map message intent to the right surface and moment, establishing core content categories and clear decision trees for usage. In parallel, I partnered with Engineering to shape the roadmap, designed the core messaging components, and worked closely with Design Systems to ensure consistency without limiting flexibility.
I also collaborated deeply with Data Science and Machine Learning to ensure delivery logic respected the guidelines, enabling riders to receive the right message at the right time rather than the most convenient one to ship.
This system was adopted by every team working on the Rider app, and several Driver teams, becoming foundational infrastructure rather than a one-off product initiative.
The System
Designing for Edge Cases, Disasters, and Emergencies
The platform was designed to operate under real world failure modes, including high stakes, time-sensitive communication. Because core components were flexible and largely server-driven, teams could ship critical updates without waiting on client releases.
When unexpected conditions required rapid changes to rider communication, the system allowed teams to repurpose existing surfaces and extend the guidelines to support emergency messaging. This validated the platform’s ability to adapt under pressure and reinforced the importance of designing communication systems that remain trustworthy when conditions change.
The Rider Communication Platform became a core lever for growth, clarity, and operational efficiency across Lyft.
Success:
24% increase in Lux rides at airports
14% increase in Lyft Pink membership
Reduced client development time through shared, scalable components
Incremental rides driven through Rider Milestone banners
Beyond metrics, the platform aligned teams around a shared communication contract with riders, reduced duplication across the org, and established a durable foundation for future growth and experimentation.

